7ÔÂ6ÈÕ£¬¹ú¼Ò·¢¸ÄίÐû²¼¡¶¹ØÓÚÔöÇ¿»ù´¡ÉèÊ©½¨ÉèÏîÄ¿ÖÎÀíÈ·±£¹¤³ÌÇå¾²ÖÊÁ¿µÄ֪ͨ¡·£¬±¾Í¨Öª×ÔÓ¡·¢Ö®ÈÕÆðÊ©ÐС£
ÑϿṤ³ÌÔì¼ÛºÍ½¨Éè×ʽðÖÎÀí
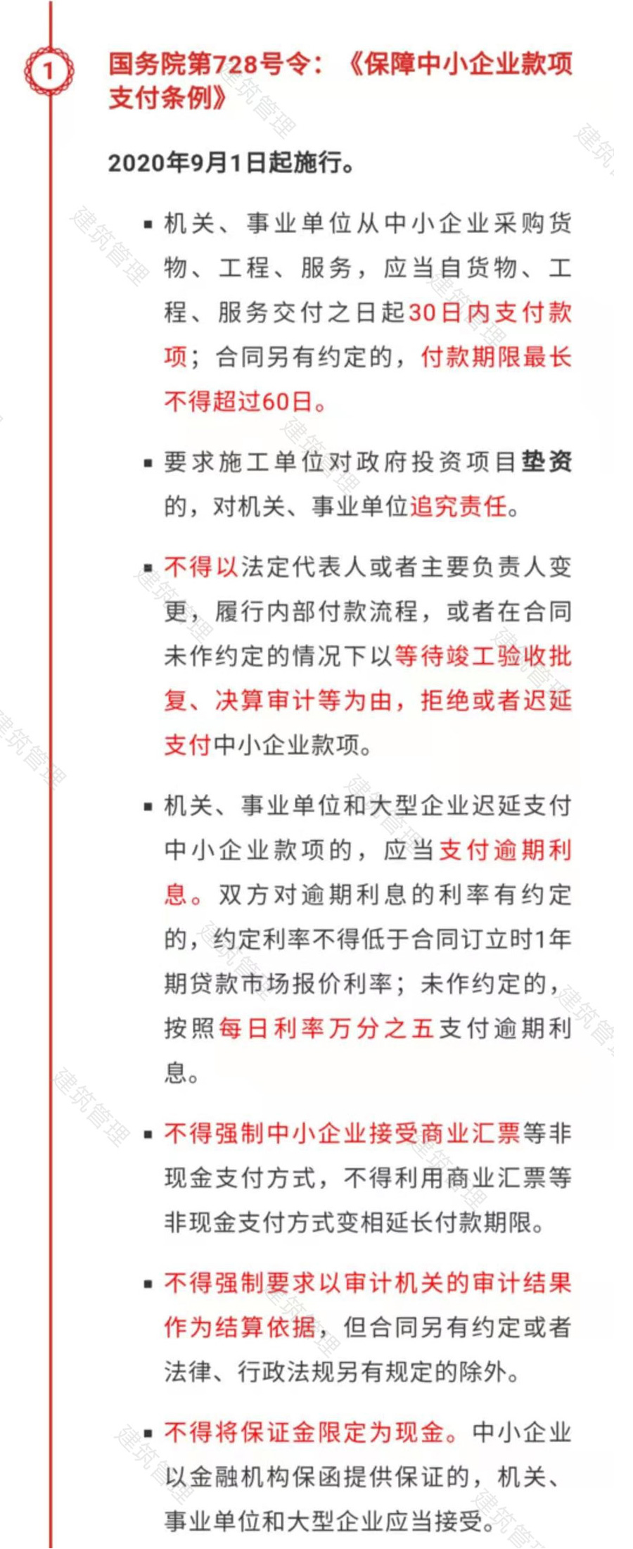
ÏîÄ¿ÕбêͶ±êÈ·¶¨µÄÖбê¼ÛǮҪÌåÏÖºÏÀíÔì¼ÛÒªÇ󣬶žøÔì¼Û¹ýµÍ´øÀ´µÄÇå¾²ÖÊÁ¿ÎÊÌâ¡£
Õþ¸®Í¶×ÊÏîÄ¿ËùÐè×ʽðÓ¦µ±Æ¾Ö¤¹ú¼ÒÓйػ®¶¨È·±£Âäʵµ½Î»£¬²»µÃÓÉÊ©¹¤µ¥Î»µæ×ʽ¨É裬²»µÃËæÒâËõ¼õÕþ¸®Í¶×ÊÍýÏëÃ÷È·µÄͶ×ʹæÄ£¡£
ÑϽû×ªÒÆ¡¢ÇÖÕ¼¡¢Å²ÓÃÕþ¸®Í¶×Ê×ʽð¡£
¹ØÓÚÍÏÇ·¹¤³Ì¿î£¬Èý·ÝÖÐÑëÎļþÇëÊպã¬ÑÓÉìÔĶÁ£ºÇë°ÑÕâÈý·ÝÖÐÑëÎļþת¸ø»¹ÔÚÍÏÇ·¹¤³Ì¿îµÄ»ú¹Ø/µ¥Î»£¡


Ñϰѳ¬¸ß²ãÐÞ½¨Éó²é¹Ø
¶Ô100Ã×ÒÔÉÏÐÞ½¨Ó¦ÑÏ¿áÖ´Ðг¬Ï޸߲ãÐÞ½¨¹¤³Ì¿¹ÕðÉè·ÀÉóÅúÖÆ¶È£¬Óë¶¼»á¹æÄ£¡¢¿Õ¼ä±ê×¼ÏàÏàÒË£¬ÓëÏû·À¾ÈÔ®ÄÜÁ¦ÏàÆ¥Å䣻
ÑÏ¿áÏÞÖÆÐ½¨250Ã×ÒÔÉÏÐÞ½¨£¬È·Ð轨ÉèµÄ£¬ÒªÍŽáÏû·ÀµÈרÌâÂÛÖ¤¾ÙÐÐÐÞ½¨¼Æ»®Éó²é£¬²¢±¨×¡·¿³ÇÏ罨É貿±¸°¸£»
²»µÃн¨500Ã×ÒÔÉϳ¬¸ß²ãÐÞ½¨¡£
¹ØÓÚÐÞ½¨Ï޸ߣ¬×¡½¨²¿½üÆÚÐû²¼¡¶¹ØÓÚÔöÇ¿ÏØ³ÇÂÌÉ«µÍ̼½¨ÉèµÄÒâ¼û¡·£¬ÑÓÉìÔĶÁ£º
ס½¨²¿µÈ15²¿·Ö·¢ÎÄ£ºÏسÇн¨×¡Õ¬×î¸ß²»Áè¼Ý18²ã£¡ÒÔ6²ãΪÖ÷£¡´ËǰÒѶÔסլÏÞ¸ß80Ã×£¡
ÑÏ¿áÂäʵ¡°ÏîÄ¿ËÄÖÆ¡±
ÂäʵÏîÄ¿·¨ÈËÔðÈÎÖÆ£¬ÏîÄ¿µ¥Î»ºÍ·¨¶¨´ú±íÈ˶ÔÏîÄ¿½¨ÉèµÄÇå¾²ÖÊÁ¿¸º×ÜÔð¡£
ÂäʵÕбêͶ±êÖÆ£¬Æ¾Ö¤¡¶ÕбêͶ±ê·¨¡·¡¶±ØÐèÕбêµÄ¹¤³ÌÏîÄ¿»®¶¨¡·¡¶±ØÐèÕбêµÄ»ù´¡ÉèÊ©ºÍ¹«ÓÃÊÂÒµÏîÄ¿¹æÄ£»®¶¨¡·µÈÒªÇó×öºÃÏîÄ¿ÕÐͶ±êÊÂÇ飬²¢½«Ç¿ÖÆÐÔÇå¾²ÖÊÁ¿±ê×¼µÈ×÷ΪÕбêÎļþµÄʵÖÊÐÔÒªÇóºÍÌõ¼þ¡£
Âäʵ¹¤³Ì¼àÀíÖÆ£¬¼àÀíµ¥Î»ÒªÈÏÕæÍÆÐмàÀíÖ°Ôð£¬ÌØÊâÒªÔöÇ¿¶ÔÒªº¦¹¤Ðò¡¢Ö÷Òª²¿Î»ºÍÒþ²Ø¹¤³ÌµÄ¼àÊÓ¼ì²é¡£
ÂäʵÌõÔ¼ÖÎÀíÖÆ£¬½¨É蹤³ÌµÄ¿±Ì½Éè¼Æ¡¢Ê©¹¤¡¢×°±¸ÖÊÁϲɹººÍ¹¤³Ì¼àÀíµÈÒªÒÀ·¨¶©Á¢ÌõÔ¼£¬²¢Ã÷È·Çå¾²ÖÊÁ¿ÒªÇóÒÔ¼°Î¥Ô¼ÔðÈεȡ£
¸½ÔÎÄ£º

¹ú¼ÒÉú³¤Ë¢ÐÂί¹ØÓÚÔöÇ¿»ù´¡ÉèÊ©½¨Éè
ÏîÄ¿ÖÎÀí È·±£¹¤³ÌÇå¾²ÖÊÁ¿µÄ֪ͨ
·¢¸ÄͶ×ʹ桲2021¡³910ºÅ
¸÷Ê¡¡¢×ÔÖÎÇø¡¢Ö±Ï½Êм°ÍýÏëµ¥ÁÐÊС¢Ð½®Éú²ú½¨Éè±øÍÅÉú³¤Ë¢ÐÂί£º
½üÄêÀ´£¬¸÷µØ·½Ò»Ö±ÔöÇ¿»ù´¡ÉèÊ©µÈÁìÓò½¨ÉèÏîÄ¿ÖÎÀí£¬¹¤³ÌÇå¾²ÖÊÁ¿Ë®Æ½Ò»Ö±Ìá¸ß¡£µ«ÈÔÓÐһЩÏîÄ¿ÖÎÀí²»ÑÏ£¬Ïà¹ØÖÎÀí»®¶¨Âäʵ²»µ½Î»£¬Ôì³É¹¤³ÌÖÊÁ¿Ï½µ¡¢Çå¾²Òþ»¼ÔöÌí¡£Îª½øÒ»²½ÔöÇ¿»ù´¡ÉèÊ©½¨ÉèÏîÄ¿ÖÎÀí£¬¼á³ÖÖÊÁ¿µÚÒ»£¬°ü¹ÜÈËÃñȺÖÚÉúÃü¹¤ÒµÇå¾²£¬ÏÖ¾ÍÓйØÊÂÏî֪ͨÈçÏ£º
Ò»¡¢ÔöÇ¿ÏîÄ¿ÉóºË°Ñ¹Ø
£¨Ò»£©¹æ·¶ÍÆÐÐÏîÄ¿ÉóÅú£¨Åú×¼¡¢±¸°¸£©³ÌÐò¡£ÑÏ¿áÆ¾Ö¤¡¶Õþ¸®Í¶×ÊÌõÀý¡·¡¶ÆóҵͶ×ÊÏîÄ¿Åú×¼ºÍ±¸°¸ÖÎÀíÌõÀý¡·µÈÓйػ®¶¨£¬ÍÆÐÐͶ×ÊÏîÄ¿ÉóÅú£¨Åú×¼¡¢±¸°¸£©³ÌÐò¡£Õþ¸®Í¶×ÊÏîĿҪƾ֤¹ú¼ÒÓйػ®¶¨±¨ÅúÏîÄ¿½¨ÒéÊé¡¢¿ÉÐÐÐÔÑо¿±¨¸æ¡¢ÆðÔ´Éè¼Æ¡£ÆóҵͶ×ÊÏîĿҪƾ֤¡¶Õþ¸®Åú×¼µÄͶ×ÊÏîĿĿ¼¡·µÈÓйػ®¶¨£¬ÍÆÐÐÅú×¼»ò±¸°¸ÊÖÐø¡£Î´°´»®¶¨ÍÆÐÐÉóÅú£¨Åú×¼¡¢±¸°¸£©³ÌÐò¡¢²»Çкϻ®¶¨µÄ½¨ÉèÌõ¼þµÄÏîÄ¿£¬²»µÃ¿ª¹¤½¨Éè¡£
£¨¶þ£©ÔÚǰÆÚÊÂÇé½×¶Î½øÒ»²½ÔöÇ¿¹¤³ÌÖÊÁ¿ÖÎÀí¡£ÏîÄ¿µ¥Î»Ó¦µ±Ìá¸ßÏîÏÖÔÚÆÚÊÂÇéÖÊÁ¿£¬È·±£ÏîÄ¿½¨ÒéÊé¡¢¿ÉÐÐÐÔÑо¿±¨¸æ¡¢ÆðÔ´Éè¼Æ¡¢ÏîÄ¿ÉêÇ뱨¸æµÈÎļþµÄÉî¶ÈµÖ´ï»®¶¨µÄÒªÇó¡£ÍýÏëѡַ½×¶ÎÒªÓÅ»¯¹¤³Ìѡַ¼Æ»®£¬Ö»¹Ü×èֹΣº¦½Ï´óµÄÃô¸ÐÇøÓò¡£¿ÉÐÐÐÔÑо¿±¨¸æÒª¶ÔÉæ¼°¹¤³ÌÇå¾²ÖÊÁ¿µÄÖØ´óÎÊÌâ¾ÙÐÐÉîÈëÆÊÎö¡¢ÆÀ¼Û£¬Ìá³öÓ¦¶Ô¼Æ»®¡£ÆðÔ´Éè¼ÆÒªÑÏ¿áÖ´Ðй¤³Ì½¨ÉèÇ¿ÖÆÐÔ±ê×¼£¬Ìá³öÇå¾²ÖÊÁ¿·À»¤²½·¥£¬²¢¶ÔÊ©¹¤¼Æ»®Ìá³öÏìÓ¦ÒªÇó¡£
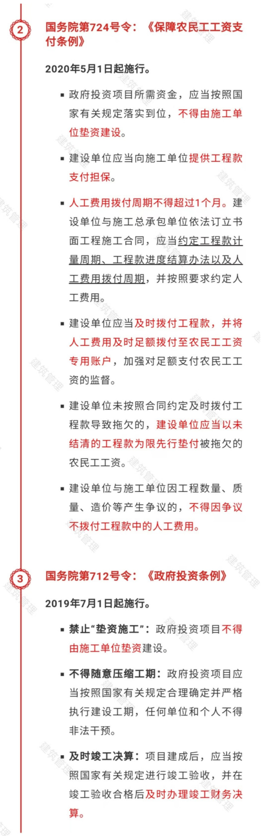
£¨Èý£©Ñϰѳ¬¸ß²ãÐÞ½¨Éó²é¹Ø¡£ÑÏ¿áÖ´ÐС¶×¡·¿ºÍ³ÇÏ罨É貿¡¢¹ú¼ÒÉú³¤Ë¢ÐÂί¹ØÓÚ½øÒ»²½ÔöÇ¿¶¼»áÓëÐÞ½¨·çòÖÎÀíµÄ֪ͨ¡·£¬°Ñ³¬¸ÅÂÔÁ¿¹«ÖÚÐÞ½¨¡¢³¬¸ß²ãÐÞ½¨ºÍÖØµãµØ¶ÎÐÞ½¨×÷Ϊ¶¼»áÖØ´óÐÞ½¨ÏîÄ¿¾ÙÐÐÖÎÀí¡£ÆäÖУ¬¶Ô100Ã×ÒÔÉÏÐÞ½¨Ó¦ÑÏ¿áÖ´Ðг¬Ï޸߲ãÐÞ½¨¹¤³Ì¿¹ÕðÉè·ÀÉóÅúÖÆ¶È£¬Óë¶¼»á¹æÄ£¡¢¿Õ¼ä±ê×¼ÏàÏàÒË£¬ÓëÏû·À¾ÈÔ®ÄÜÁ¦ÏàÆ¥Å䣻ÑÏ¿áÏÞÖÆÐ½¨250Ã×ÒÔÉÏÐÞ½¨£¬È·Ð轨ÉèµÄ£¬ÒªÍŽáÏû·ÀµÈרÌâÂÛÖ¤¾ÙÐÐÐÞ½¨¼Æ»®Éó²é£¬²¢±¨×¡·¿³ÇÏ罨É貿±¸°¸£»²»µÃн¨500Ã×ÒÔÉϳ¬¸ß²ãÐÞ½¨¡£
£¨ËÄ£©ÂäʵÏîÄ¿¾öÒé×ÉѯÆÀ¹ÀÖÆ¶È¡£ÏîÄ¿ÉóÅú£¨Åú×¼£©²¿·ÖÔÚÉóÅú£¨Åú×¼£©ÏîĿʱƾ֤Óйػ®¶¨Ó¦Î¯ÍÐ×ÉѯÆÀ¹ÀµÄ£¬±ØÐèÏÈÍê³ÉίÍÐ×ÉѯÆÀ¹À³ÌÐò£¬ÔÙ×÷³öÉóÅú£¨Åú×¼£©¾öÒé¡£ÆÀ¹À»ú¹¹ÒªÔöÇ¿¶Ô¹¤³ÌÇå¾²ÖÊÁ¿µÄÆÀ¹À£¬¶Ô³ö¾ßµÄÆÀ¹ÀÂÛÖ¤Òâ¼û¼ç¸ºÔðÈΣ¬Í¶×ÊÖ÷¹Ü²¿·ÖÒªÔöÇ¿ÆÀ¹ÀÖÊÁ¿ÆÀ¼ÛÖÎÀí¡£
¶þ¡¢ÑÏ¿áÖ´ÐÐÏîÄ¿ÖÎÀíÖÆ¶ÈºÍ³ÌÐò
£¨Ò»£©ÑÏ¿áÂäʵ¡°ÏîÄ¿ËÄÖÆ¡±¡£ÂäʵÏîÄ¿·¨ÈËÔðÈÎÖÆ£¬ÏîÄ¿µ¥Î»ºÍ·¨¶¨´ú±íÈ˶ÔÏîÄ¿½¨ÉèµÄÇå¾²ÖÊÁ¿¸º×ÜÔð¡£ÂäʵÕбêͶ±êÖÆ£¬Æ¾Ö¤¡¶ÕбêͶ±ê·¨¡·¡¶±ØÐèÕбêµÄ¹¤³ÌÏîÄ¿»®¶¨¡·¡¶±ØÐèÕбêµÄ»ù´¡ÉèÊ©ºÍ¹«ÓÃÊÂÒµÏîÄ¿¹æÄ£»®¶¨¡·µÈÒªÇó×öºÃÏîÄ¿ÕÐͶ±êÊÂÇ飬²¢½«Ç¿ÖÆÐÔÇå¾²ÖÊÁ¿±ê×¼µÈ×÷ΪÕбêÎļþµÄʵÖÊÐÔÒªÇóºÍÌõ¼þ¡£Âäʵ¹¤³Ì¼àÀíÖÆ£¬¼àÀíµ¥Î»ÒªÈÏÕæÍÆÐмàÀíÖ°Ôð£¬ÌØÊâÒªÔöÇ¿¶ÔÒªº¦¹¤Ðò¡¢Ö÷Òª²¿Î»ºÍÒþ²Ø¹¤³ÌµÄ¼àÊÓ¼ì²é¡£ÂäʵÌõÔ¼ÖÎÀíÖÆ£¬½¨É蹤³ÌµÄ¿±Ì½Éè¼Æ¡¢Ê©¹¤¡¢×°±¸ÖÊÁϲɹººÍ¹¤³Ì¼àÀíµÈÒªÒÀ·¨¶©Á¢ÌõÔ¼£¬²¢Ã÷È·Çå¾²ÖÊÁ¿ÒªÇóÒÔ¼°Î¥Ô¼ÔðÈεȡ£
£¨¶þ£©¿ÆÑ§È·¶¨²¢ÑÏ¿áÖ´ÐкÏÀí½¨É蹤ÆÚ¡£Æ¾Ö¤¹ú¼ÒÓйػ®¶¨£¬ÔÚ³ä·ÖÆÀ¹ÀÂÛÖ¤µÄ»ù´¡ÉÏ¿ÆÑ§È·¶¨ºÏÀí½¨É蹤ÆÚ£¬±ÜÃâ±ß¿±Ì½¡¢±ßÉè¼Æ¡¢±ßÊ©¹¤¡£ÑÏ¿áÖ´Ðн¨É蹤ÆÚ£¬Èκε¥Î»ºÍСÎÒ˽¼Ò²»µÃ²»·¨¸ÉÔ¤¡¢í§ÒâѹËõºÏÀí¹¤ÆÚ¡£È·Ðèµ÷½â¹¤ÆÚµÄ£¬±ØÐè¾Óɳä·ÖÂÛÖ¤£¬²¢½ÓÄÉÏìÓ¦²½·¥£¬Í¨¹ýÓÅ»¯Ê©¹¤×éÖ¯µÈ£¬È·±£¹¤³ÌÇå¾²ÖÊÁ¿¡£
£¨Èý£©ÑϿṤ³ÌÔì¼ÛºÍ½¨Éè×ʽðÖÎÀí¡£ÏîÄ¿ÕбêͶ±êÈ·¶¨µÄÖбê¼ÛǮҪÌåÏÖºÏÀíÔì¼ÛÒªÇ󣬶žøÔì¼Û¹ýµÍ´øÀ´µÄÇå¾²ÖÊÁ¿ÎÊÌâ¡£Õþ¸®Í¶×ÊÏîÄ¿ËùÐè×ʽðÓ¦µ±Æ¾Ö¤¹ú¼ÒÓйػ®¶¨È·±£Âäʵµ½Î»£¬²»µÃÓÉÊ©¹¤µ¥Î»µæ×ʽ¨É裬²»µÃËæÒâËõ¼õÕþ¸®Í¶×ÊÍýÏëÃ÷È·µÄͶ×ʹæÄ£¡£ÑϽû×ªÒÆ¡¢ÇÖÕ¼¡¢Å²ÓÃÕþ¸®Í¶×Ê×ʽð¡£
£¨ËÄ£©ÑÏ¿á×éÖ¯ÏîÄ¿Í깤ÑéÊÕ¡£ÏîÄ¿½¨³Éºó£¬Ó¦µ±Æ¾Ö¤¹ú¼ÒÓйػ®¶¨×éÖ¯Í깤ÑéÊÕ£¬½«¹¤³ÌÖÊÁ¿×÷ΪÍ깤ÑéÊÕµÄÖ÷ÒªÄÚÈÝ¡£¹¤³ÌÖÊÁ¿µÖ´ï»®¶¨ÒªÇóµÄ£¬·½¿Éͨ¹ýÍ깤ÑéÊÕ£»¹¤³ÌÖÊÁ¿Î´µÖ´ïÒªÇóµÄҪʵʱÕû¸Ä£¬Ö±ÖÁÇкϹ¤³ÌÖÊÁ¿Ïà¹ØÑéÊÕ±ê×¼ºó£¬·½¿É½»¸¶Ê¹Óá£
£¨Î壩ÑÏ¿á×öºÃÏîÄ¿µµ°¸ÊÂÇé¡£´ß´ÙÏîÄ¿µ¥Î»Æ¾Ö¤¹ú¼ÒÓйػ®¶¨ÔöÇ¿ÏîÄ¿µµ°¸ÖÎÀí£¬×öºÃÏîÄ¿ÉóÅú¡¢ÊµÑé¡¢Í깤ÑéÊյȸ÷»·½ÚÓйØÎļþ×ÊÁϵÄÍøÂç¡¢ÕûÀí¡¢¹éµµ¡¢Òƽ»µÈÊÂÇ飬ȷ±£×ÊÁÏÎÞȱʧÒÅ©¡£
Èý¡¢ÔöÇ¿ÏîĿʵÑéÊÂÖÐʺóî¿Ïµ
£¨Ò»£©ÔöǿͶ×ʹæÔòÖ´·¨¡£Ç¿»¯¡¶Õþ¸®Í¶×ÊÌõÀý¡·¡¶ÆóҵͶ×ÊÏîÄ¿Åú×¼ºÍ±¸°¸ÖÎÀíÌõÀý¡·ÖƶÈÖ´ÐУ¬ÔöÇ¿¶ÔÍâµØÇøÍ¶×ÊÏîÄ¿ÌØÊâÊDZ¸°¸ÀàÏîÄ¿µÄÊÂÖÐʺóî¿Ïµ£¬½«ÏîÄ¿ÊÇ·ñƾ֤ÉóÅú£¨Åú×¼¡¢±¸°¸£©µÄÏîÄ¿½¨ÉèËùÔÚ¡¢½¨Éè¹æÄ£¡¢½¨ÉèÄÚÈݵȾÙÐн¨Éè×÷ΪºË²éÖØµã¡£
£¨¶þ£©ÔöÇ¿ÖÐÑëÔ¤ËãÄÚͶ×ÊÏîÄ¿î¿Ïµ¡£ÖÐÑëÔ¤ËãÄÚͶ×ÊÏîÄ¿µÄÒ»Ñùƽ³£î¿ÏµÖ±½ÓÔðÈε¥Î»¶ÔÏîÄ¿µ¥Î»¿ªÕ¹°´ÆÚ»òδ±ØÆÚ¼ì²é£¬Ò»Ñùƽ³£î¿ÏµÖ±½ÓÔðÈε¥Î»ÖеÄî¿ÏµÔðÈÎÈË¡°Èýµ½ÏÖ³¡¡±£¬ÒÔ¼°¸÷¼¶Éú³¤Ë¢Ð²¿·Ö×éÖ¯¿ªÕ¹ÖÐÑëÔ¤ËãÄÚͶ×ÊÏîÄ¿ÊÂÖÐʺóî¿Ïµ£¬¾ùÒª½«¹¤³ÌÇå¾²ÖÊÁ¿×÷ΪÖ÷Òªî¿ÏµÄÚÈÝ£¬¹ØÓÚ·¢Ã÷µÄ¹¤³ÌÇå¾²ÖÊÁ¿ÎÊÌâҪʵʱÕû¸Äµ½Î»¡£µØ·½°²ÅŵÄÕþ¸®Í¶×ÊÒ²Òª²ÎÕÕÉÏÊöÒªÇóÔöÇ¿¹¤³ÌÇå¾²ÖÊÁ¿î¿Ïµ¡£
£¨Èý£©Ê©Õ¹É󼯡¢¶½²éµÈ¼àÊÓ×÷Óá£Æð¾¢ÅäºÏ¹ØÓÚ»ù´¡ÉèÊ©½¨ÉèÏîÄ¿ºÍÕþ¸®Í¶×ÊÖÎÀíµÄÉ󼯡¢¶½²éµÈ¡£¶Ô·¢Ã÷µÄ¹¤³ÌÇå¾²ÖÊÁ¿µÈÎÊÌ⣬Ҫ´ß´ÙÓйصط½ºÍµ¥Î»ÏÞÆÚ¾ÙÐÐÕû¸Ä¡£
£¨ËÄ£©ÔöÇ¿Éç»á¼àÊÓ¡£Æ¾Ö¤Óйػ®¶¨×öºÃ»ù´¡ÉèÊ©½¨ÉèÏîÄ¿ÐÅÏ¢¹ûÕæºÍÊ©¹¤ÏÖ³¡¹«Ê¾£¬Æð¾¢½ÓÊÜÉç»á¼àÊÓ¡£¶ÔÓйص¥Î»¡¢Ð¡ÎÒ˽¼ÒºÍÐÂÎÅýÌå·´Ó¦µÄ¹¤³ÌÇå¾²ÖÊÁ¿ÎÊÌ⣬Ҫ°´»®¶¨ÈÏÕæºË²é´¦Öóͷ£¡£
ËÄ¡¢Ç¿»¯¹¤³ÌÇå¾²ÖÊÁ¿ÎÊÌâ³Í½äÎÊÔð
£¨Ò»£©ÔöÇ¿Çå¾²ÖÊÁ¿Ê¹ʳͽäÎÊÔð¡£»ù´¡ÉèÊ©½¨ÉèÏîÄ¿±¬·¢ÖØ´óÇå¾²ÖÊÁ¿Ê¹ʵģ¬ÒªÆ¾Ö¤¹ú¼ÒÓйػ®¶¨£¬ÓÉÓйز¿·ÖÒÀ·¨×·¾¿ÏîÄ¿µ¥Î»¡¢î¿ÏµÔðÈε¥Î»ºÍ¿±Ì½Éè¼Æ¡¢Ê©¹¤¡¢¼àÀíµÈµ¥Î»ÒÔ¼°Ïà¹ØÖ°Ô±µÄÖ´·¨ÔðÈΡ£
£¨¶þ£©ÔöÇ¿ÖÐÑëÔ¤ËãÄÚͶ×ÊÏîÄ¿¹¤³ÌÖÊÁ¿ÎÊÌâ³Í½äÎÊÔð¡£¹ØÓÚ¹¤³ÌÖÊÁ¿±£´æÖØ´óÎÊÌâµÄÖÐÑëÔ¤ËãÄÚͶ×ÊÏîÄ¿£¬³ýÒÀ·¨×·¾¿Ïà¹Øµ¥Î»ºÍÖ°Ô±µÄÖ´·¨ÔðÈÎÍ⣬¸÷¼¶Éú³¤Ë¢Ð²¿·Ö»¹Ó¦Æ¾Ö¤¡¶Õþ¸®Í¶×ÊÌõÀý¡·¡¶ÖÐÑëÔ¤ËãÄÚͶ×ʽòÌùºÍÌùÏ¢ÏîÄ¿ÖÎÀí²½·¥¡·¡¶ÖÐÑëÔ¤ËãÄÚÖ±½ÓͶ×ÊÏîÄ¿ÖÎÀí²½·¥¡·µÈÓйػ®¶¨£¬½ÓÄÉת´ïÆ·ÆÀ¡¢×èÖ¹²¦¸¶°²ÅÅÖÐÑëÔ¤ËãÄÚͶ×Ê¡¢ÔÚһ׼ʱÆÚºÍ¹æÄ£ÄÚ²»ÔÙÊÜÀí¸ÃÏîÄ¿µ¥Î»×ʽðÉêÇ뱨¸æ¡¢½«Ïà¹ØÐÅÏ¢ÄÉÈëÌìÏÂÐÅÓÃÐÅÏ¢¹²ÏíÆ½Ì¨ÊµÑéÍŽá³Í½äµÈ²½·¥£¬¶ÔÏà¹Øµ¥Î»ºÍÖ°Ô±ÓèÒԳͽ䡣
¸÷¼¶Éú³¤Ë¢Ð²¿·ÖÒª¸ß¶ÈÖØÊÓ»ù´¡ÉèÊ©½¨ÉèÏîÄ¿Çå¾²ÖÊÁ¿ÊÂÇ飬ÒÔ¶ÔÈËÃñȺÖڸ߶ÈÈÏÕæµÄ̬¶È£¬ÔöÇ¿×éÖ¯Ïòµ¼£¬¼Ó´óÊÂÇéÁ¦¶È£¬²ã²ãѹʵÔðÈΣ¬ÇÐʵÔöÇ¿»ù´¡ÉèÊ©½¨ÉèÏîÄ¿ÖÎÀí£¬Ò»Ö±Ìá¸ß»ù´¡ÉèÊ©¹¤³ÌÖÊÁ¿£¬È·±£¹¤³ÌÇå¾²¡£
±¾Í¨Öª×ÔÓ¡·¢Ö®ÈÕÆðÊ©ÐС£
¹ú¼ÒÉú³¤Ë¢ÐÂί
2021Äê6ÔÂ19ÈÕ